互慧软件首创AI软件机器人 破解胸痛中心数据填报难题
发布时间:2025-09-04



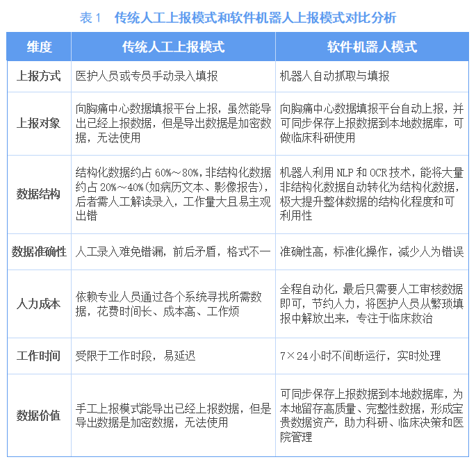
在胸痛中心建设已实现全国96%县域覆盖、注册单位近6000家的今天,海量胸痛病例的数据上报却依然依赖传统手工模式,成为制约医疗质量提升的瓶颈。我司基于人工智能技术自主研发的国内首款“胸痛数据填报软件机器人”,正为这一难题提供全新的智能化解决方案。




<svg viewbox="0 0 1 1" style="float:left;line-height:0;width:0;vertical-align:top;" role="img" aria-label="插图"></svg>
<svg viewbox="0 0 1 1" style="float:left;line-height:0;width:0;vertical-align:top;" role="img" aria-label="插图"></svg>

打破手工困局,实现自动填报


当前,胸痛中心数据填报涉及多达417个字段,覆盖心血管内科、急诊科、胸外科、呼吸科等多科室源数据,其中20%至40%为非结构化数据,需医护人员逐字翻阅病历、检查报告等文档,耗时耗力且易出错。

我司深度整合RPA流程自动化机器人与大模型技术,研发出能够模拟人类操作模式的软件机器人。该机器人可自动从HIS、LIS、PACS、电子病历等10余套医院系统中抓取关键数据,实现自动化审核、复核与纠错,真正构建起“自动抓取-自动回填”的全流程智能化闭环。





<svg viewbox="0 0 1 1" style="float:left;line-height:0;width:0;vertical-align:top;" role="img" aria-label="插图"></svg>
<svg viewbox="0 0 1 1" style="float:left;line-height:0;width:0;vertical-align:top;" role="img" aria-label="插图"></svg>

全流程无人干预,精准高效


该系统严格遵循胸痛中心上报平台的字段规范与填报要求,将提取的标准化数据精准回填至对应模块,实现从数据提取到平台上报的全流程无人化操作。这不仅杜绝了手工录入中的错填、漏填现象,也大幅压缩了上报时间,减轻医护人员工作负担,使其更专注于患者诊疗本身。我司通过技术创新,直面多科室协作、数据量大、非结构化内容多等痛点,为胸痛中心的数据质控与上报工作提供了标杆式的智能化解决方案。




 “胸痛数据填报软件机器人”的核心价值


图片